Критерии выбора контроллера
Контроллер процесса зарядки аккумуляторов для солнечных панелей является очень важным элементом системы энергоснабжения. Разнообразный ассортимент моделей может немного озадачить при выборе устройства.
Подобрать подходящую модель проще, если при покупке взять во внимание следующие критерии:
- Показатель входного напряжения. Данное значение выбранного прибора должно быть выше примерно на 20% показателей напряжения батарей, которые генерируют преобразователи солнечного света в ток.
- Значение общей мощности батарей. Оно не должно быть выше показателя тока на выходе.
Современные модели имеют ряд дополнительных функций, предназначенных для повышения безопасности при использовании регуляторов процесса зарядки. Устройства управления процессами зарядки-разрядки могут иметь защиту от воздействия погодных условий, излишней нагрузки, коротких замыканий, перегрева, а также от неправильного подключения (это касается несоблюдения полярности). Поэтому выбирать прибор следует не только в зависимости от описанных критериев, но и с учетом функций защиты, которые лучшим образом обеспечат безопасную эксплуатацию устройства.
Способы подключения контроллеров
Рассматривая тему подключений, сразу нужно отметить: для установки каждого отдельно взятого аппарата характерной чертой является работа с конкретной серией солнечных панелей.
Так, например, если используется контроллер, рассчитанный на максимум входного напряжения 100 вольт, серия солнечных панелей должна выдавать на выходе напряжение не больше этого значения.
Любая солнечная энергетическая установка действует по правилу баланса выходного и входного напряжений первой ступени. Верхняя граница напряжения контроллера должна соответствовать верхней границе напряжения панели
Прежде чем подключать аппарат, необходимо определиться с местом его физической установки. Согласно правилам, местом установки следует выбирать сухие, хорошо проветриваемые помещения. Исключается присутствие рядом с устройством легковоспламеняющихся материалов.
Техника подключения моделей PWM
Практически все производители PWM-контроллеров требуют соблюдать точную последовательность подключения приборов.
Техника соединения контроллеров PWM с периферийными устройствами особыми сложностями не выделяется. Каждая плата оснащена маркированными клеммами. Здесь попросту требуется соблюдать последовательность действий
Подключать периферийные устройства нужно в полном соответствии с обозначениями контактных клемм:
- Соединить провода АКБ на клеммах прибора для аккумулятора в соответствии с указанной полярностью.
- Непосредственно в точке контакта положительного провода включить защитный предохранитель.
- На контактах контроллера, предназначенных для солнечной панели, закрепить проводники, выходящие от солнечной батареи панелей. Соблюдать полярность.
- Подключить к выводам нагрузки прибора контрольную лампу соответствующего напряжения (обычно 12/24В).
Указанная последовательность не должна нарушаться. К примеру, подключать солнечные панели в первую очередь при неподключенном аккумуляторе категорически запрещается. Такими действиями пользователь рискует «сжечь» прибор. В этом материале более подробно описана схема сборки солнечных батарей с аккумулятором.
Также для контроллеров серии PWM недопустимо подключение инвертора напряжения на клеммы нагрузки контроллера. Инвертор следует соединять непосредственно с клеммами АКБ.
Порядок подключения приборов MPPT
Общие требования по физической инсталляции для этого вида аппаратов не отличаются от предыдущих систем. Но технологическая установка зачастую несколько иная, так как контроллеры MPPT зачастую рассматриваются аппаратами более мощными.
Для контроллеров, рассчитанных под высокие уровни мощностей, на соединениях силовых цепей рекомендуется применять кабели больших сечений, оснащённые металлическими концевиками
Например, для мощных систем эти требования дополняются тем, что производители рекомендуют брать кабель для линий силовых подключений, рассчитанный на плотность тока не менее чем 4 А/мм2. То есть, например, для контроллера на ток 60 А нужен кабель для подключения к АКБ сечением не меньше 20 мм2.
Соединительные кабели обязательно оснащаются медными наконечниками, плотно обжатыми специальным инструментом. Отрицательные клеммы солнечной панели и аккумулятора необходимо оснастить переходниками с предохранителями и выключателями.
Такой подход исключает энергетические потери и обеспечивает безопасную эксплуатацию установки.
Структурная схема подключения мощного контроллера MPPT: 1 – солнечная панель; 2 – контроллер MPPT; 3 – клеммник; 4,5 – предохранители плавкие; 6 – выключатель питания контроллера; 7,8 – земляная шина
Перед подключением солнечных панелей к прибору следует убедиться, что напряжение на клеммах соответствует или меньше напряжения, которое допустимо подавать на вход контроллера.
Подключение периферии к аппарату MTTP:
- Выключатели панели и аккумулятора перевести в положение «отключено».
- Извлечь защитные предохранители на панели и аккумуляторе.
- Соединить кабелем клеммы аккумулятора с клеммами контроллера для АКБ.
- Подключить кабелем выводы солнечной панели с клеммами контроллера, обозначенными соответствующим знаком.
- Соединить кабелем клемму заземления с шиной «земли».
- Установить температурный датчик на контроллере согласно инструкции.
После этих действий необходимо вставить на место ранее извлечённый предохранитель АКБ и перевести выключатель в положение «включено». На экране контроллера появится сигнал обнаружения аккумулятора.
Далее, после непродолжительной паузы (1-2 мин), поставить на место ранее извлечённый предохранитель солнечной панели и перевести выключатель панели в положение «включено».
Шаг 1: Что необходимо для того, чтобы построить такую систему

Первое, что нужно сделать, приступая к планированию проекта – это определиться
, какую мощность
вы желаете получить от системы. Обеспечить электроэнергией весь дом, было бы замечательно, но тогда эта система будет дорогой и утратить свою мобильность. Моя электростанция может обеспечивать энергией лишь небольшие ЖК-телевизор, пару 12 Вт энергосберегающих лампочек, цифровой ресивер, проигрыватель компакт-дисков и радиоприемник. Также есть возможность заряжать мобильные телефоны и другие маломощные устройства.

Очень важно определить цены на компоненты, что будут использоваться в проекте. Хотелось сделать все как лучше, поэтому остановил выбор на контроллере PS-30M 30 Amp Morningstar Charge
Этот контроллер заряда использует широтно-импульсный модулятор для плавной подзарядки батареи, после полной зарядки системы.
Для батарейного блока было приобретено два Trojan T-105
, в одном 6 В
, а суммарный вольтаж 12 В
и 225 Aч
. Ёмкость аккумулятора огромная и достаточная для питания большего количества электроприборов.
Важность выбора основных элементов системы заключается в том, что их параметры необходимы для расчета величины генерированной энергии. ЖК-телевизор и ресивер потребляют 2,2 А постоянного тока на 12 В, энергоэффективное освещение потребляет всего 1 А для 12 Вт лампочки
В то время, как телефон/ GPS во время зарядки потребляет в разы меньше энергии.
Пользуясь телевизор по 3 часа в день, он будет потреблять 6.6 Aч. Освещение в течении 4-5 часов потребляет до 4 Aч, в то время как зарядка портативных устройств потянет на 2 Aч. Суммарная величина будет 12.6 Aч. Заряд батареи глубокого цикла не должен опускаться ниже 50%
от полной ёмкости. Для продления срока службы батарей в работе следует использовать меньший цикл разрядки. Поэтому батареи с 30Aч будет достаточно.
В моем регионе на земля солнечный свет падает в течении 6 часов
. Поэтому для восстановления заряда батарей потребуется 50 Вт с солнечных панелей и приблизительно 5 часов солнечной активности.
Воспользовавшись формулой мощности Вт = В*А
, рассчитаем среднею величину тока с солнечной панели при максимальной мощности 50 Вт/17 В = 2.94 А
Для того, чтобы зарядить батареи при использовании солнечных панелей необходимо затратить 13 Aч / 2.94 А = 4.76 часа прямого солнечного света.
В реальном мире все будет по-другому:
- Панели закрыты защитными покрытиями;
- Пасмурная погода;
- Температура батарей;
- Сечение проводов;
- Длина проводки;
- Другие потери.

Поэтому эффективнее использовать аккумулятор с большим емкостным зарядом. В таком случае можно использовать такую систему несколько раз, без последствий для её элементов, если погодные условия на следующий день не будут подходить для эффективной зарядки с помощью солнечных панелей. 225 Aч хватит с излишком, но лучше иметь больше, чем нужно.
Шаг 5: Выбор инвертора
Солнечные батареи получают солнечные лучи и конвертируют их в электричество, они являются источниками постоянного тока (DC), также как аккумуляторная батарея, а нам для подключения розеток требуется переменный ток с напряжением 220В. Постоянный ток (DC) преобразуется в переменный ток (AC) через устройство под названием инвертор.
Виды волн переменного тока на выходе инвертора:
- Прямоугольная волна – меандр;
- Модифицированная синусоида;
- Чистая синусоида.
Инвертор прямоугольной волны дешевле всех, но подходит не для всех приборов. Инвертор модифицированной синусоиды тоже не предназначен для обеспечения электричеством приборов с электромагнитными или ёмкостными компонентами, типа: микроволновых печей; холодильников; различных типов электродвигателей. Инверторы с модифицированной синусоидой работают с меньшей эффективностью, чем инверторы с чистой синусоидой.
Мы рекомендуем выбирать инверторы с чистой синусоидой.
Параметры инвертора:
- Мощность инвертора должна быть равной или больше, чем мощность всех приборов нагрузки, включенных одновременно;
- Если есть приборы с пусковыми токами (электродвигатели), нельзя чтобы она превышала максимальную мощность инвертора с учетом других электропотребителей;
- Предположим, что у нас будет: телевизор (50Вт) + вентилятор (50Вт) + настольная лампа (10Вт) = 110Вт;
- Чтобы иметь запас по мощности, выбираем инвертор от 150Вт. Так как наша система 12В, мы должны выбрать инвертор постоянного тока 12В в 220В/50Гц переменного тока с чистой синусоидой.
Примечание: Такая техника как стиральная машина, холодильник, фен, пылесос и т.д. имеют начальную потребляемую мощность во много раз больше, чем их нормальная рабочая мощность. Как правило, это вызвано наличием электрических двигателей или конденсаторов в таких приборах
Это должно быть принято во внимание при выборе мощности преобразователя (инвертора).
Выбор аккумулятора
Выбирая аккумуляторы для солнечных батарей можно руководствоваться разными соображениями:
- Те, у кого есть средства и возможности, приобретают долговечные и, в то же время, дорогостоящие щелочные аккумуляторы – никелево-кадмиевые (НК) или никелево-железные (НЖ).
- Кто-то приобретает специализированные гелевые батареи, изготовленные по технологии GEL, которые в сравнении с привычными стартерными АКБ служат гораздо дольше, но и стоят дороже.
- Те же, кто предпочитает наиболее доступный вариант, используют стартерные автомобильные АКБ.
Учитывая, что выбор АКБ во многом зависит от реальных возможностей владельца СБ, то давать какие-либо рекомендации в этом плане очень трудно. Тем не менее, перечислить преимущества и недостатки различных батарей следует.
Кислотные (автомобильные) АКБ
Стартерные АКБ – самые дешевые и доступные для большинства покупателей батареи. Несмотря на довольно внушительную емкость, эти АКБ являются буферными: они изначально рассчитаны на кратковременный неглубокий разряд и быструю подзарядку до полной емкости. При этом они совершенно не предназначены для работы в условиях циклического режима и глубокой разрядки. Отсюда вытекают недостатки представленных аккумуляторов.
Для того чтобы срок службы автомобильного аккумулятора приблизить к максимальному, необходимо создать условия, при которых его разряд не будет превышать 20-30% от номинальной емкости. Одновременно следует обеспечить немедленную подзарядку АКБ. Реализовать подобный цикл в системах автономного питания довольно сложно, поэтому на практике АКБ разряжают не более чем на 50%. Разряжать батарею более чем на 80% нельзя, т.к. это очень быстро приводит к выходу аккумулятора из строя.
В таблице представлена зависимость напряжения холостого хода от степени разряда свинцово-кислотной батареи.

Таблица дает примерное понимание величины напряжения, при котором следует отключать нагрузку от АКБ (напряжение отсечки). Примерным оно считается потому, что напряжение аккумулятора, подключенного к нагрузке, всегда ниже напряжения холостого хода батареи. Параметры холостого хода замеряются, спустя несколько часов после отключения нагрузки. Устанавливая напряжение отсечки, лучше руководствоваться рекомендациями производителей АКБ и показаниями контроллера (большинство устройств показывает процент заряженности батареи).
Щелочные аккумуляторы
Щелочные АКБ рассчитаны на циклический режим работы (что оптимально для автономных систем электроснабжения): они способны постепенно отдавать свою энергию, пока не наступит их полный разряд.

И чем глубже будет разряжена такая батарея, тем большую емкость она наберет во время подзарядки (это называется эффектом памяти).
Существенный недостаток щелочных аккумуляторов состоит в том, что при малых токах они плохо заряжаются или не заряжаются вовсе. Решить подобную проблему можно, правильно рассчитав мощность солнечных панелей и установив подходящий контроллер.
Вывод: если есть такая возможность, то для солнечных панелей лучше приобретать щелочные аккумуляторы.
Гелевые аккумуляторы
Если недостатки автомобильных аккумуляторов для потребителя неприемлемы, а приобрести подходящий щелочной аккумулятор у него нет возможности, то выбор делается в пользу свинцово-кислотных гелевых батарей. По своим характеристикам они оптимально подходят для автономных систем солнечной и ветровой энергетики, не требуют обслуживания, а срок их службы составляет 10 лет. Недостатком гелевых батарей считается их высокая стоимость.
Существуют еще литий-железо-фосфатные АКБ (литий-ионные). Они, кстати, признаны самыми лучшими батареями для автономных систем.

Беря во внимание «заоблачную стоимость этих устройств, в самодельных системах их используют лишь единицы
Чем можно заменить некоторые комплектующие

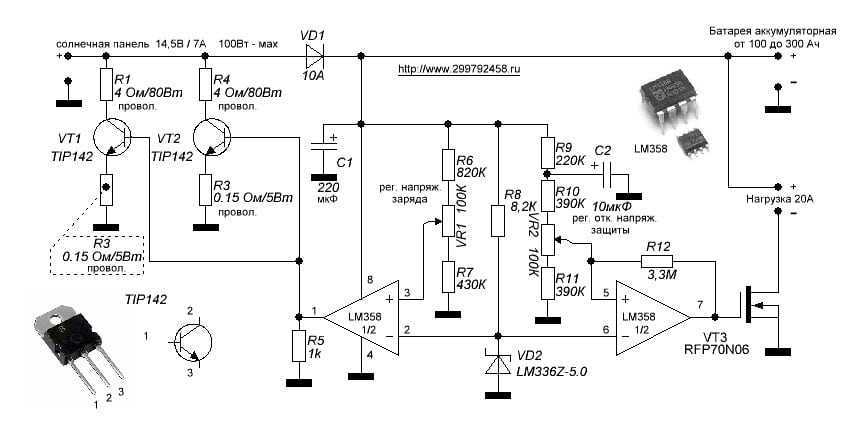
Любой из этих элементов можно заменять. При установке других схем нужно подумать об изменении емкости конденсатора С2 и подборе смещения транзистора Q3.
Вместо транзистора MOSFET можно установить любой другой. Элемент должен иметь низкое сопротивление открытого канала. Диод Шоттки лучше не заменять. Можно установить обычный диод, но его нужно правильно разместить.
Резисторы R8, R10 равны 92 кОм. Такое значение нестандартное. Из-за этого такие резисторы найти сложно. Их полноценной заменой может быть два резистора с 82 и 10 кОм. Их нужно включать последовательно.
Если контроллер не будет использоваться в агрессивной среде, можно провести установку подстроечного резистора. Он дает возможность управлять напряжением. В агрессивной среде он долго не поработает.
При необходимости использовать контроллер для более сильных панелей нужно провести замену транзистора MOSFET и диода более мощными аналогами. Все остальные компоненты менять не нужно. Нет смысла устанавливать радиатор для регулирования 4 А. При установке MOSFET на подходящем теплоотводе устройство сможет работать с более продуктивной панелью.
6 место. Kepler-438 b
Для разнообразия рассмотрим две планеты вне Солнечной системы, но наиболее пригодных для жизни. Не исключено, что в далёком будущем мы сможем преодолевать межзвёздное пространство за сроки, не превышающие человеческую жизнь, поэтому и далёкие миры целесообразно рассматривать как места колонизации.

Как может выглядеть Kepler-438 b
Находится Kepler-438 b в созвездии Лира на расстоянии 470 световых лет от Земли. Сегодня она считается наиболее похожей на Землю по ряду характеристик, поэтому и наличие жизни на ней оценивается очень высоко. Эта планета немного больше нашей, а её расположение от звезды оптимально для наличия воды в жидком виде и вполне приемлемой температуры. В каталоге жизнепригодных планет Kepler-438 b находиться на втором месте после Голубой планеты, а это уже о чём-то говорит.

Kepler-438 b в списке потенциально пригонных для жизни планет
Единственное, что ставит под вопрос пригодность для жизни Kepler-438 b, так это недавно обнародованные результаты наблюдений за звездой, вокруг которой вращается планета. Астрономы заметили, что эта звезда очень часто производит сильные выбросы радиационного излучения. Так что не всё так радужно, да и лететь до неё далековато. Поэтому 6 место.
Способы подключения контроллеров
Рассматривая тему подключений, сразу нужно отметить: для установки каждого отдельно взятого аппарата характерной чертой является работа с конкретной серией солнечных панелей.
Так, например, если используется контроллер, рассчитанный на максимум входного напряжения 100 вольт, серия солнечных панелей должна выдавать на выходе напряжение не больше этого значения.

Любая солнечная энергетическая установка действует по правилу баланса выходного и входного напряжений первой ступени. Верхняя граница напряжения контроллера должна соответствовать верхней границе напряжения панели
Прежде чем подключать аппарат, необходимо определиться с местом его физической установки. Согласно правилам, местом установки следует выбирать сухие, хорошо проветриваемые помещения. Исключается присутствие рядом с устройством легковоспламеняющихся материалов.
Техника подключения моделей PWM
Практически все производители PWM-контроллеров требуют соблюдать точную последовательность подключения приборов.

Техника соединения контроллеров PWM с периферийными устройствами особыми сложностями не выделяется. Каждая плата оснащена маркированными клеммами. Здесь попросту требуется соблюдать последовательность действий
Подключать периферийные устройства нужно в полном соответствии с обозначениями контактных клемм:
- Соединить провода АКБ на клеммах прибора для аккумулятора в соответствии с указанной полярностью.
- Непосредственно в точке контакта положительного провода включить защитный предохранитель.
- На контактах контроллера, предназначенных для солнечной панели, закрепить проводники, выходящие от солнечной батареи панелей. Соблюдать полярность.
- Подключить к выводам нагрузки прибора контрольную лампу соответствующего напряжения (обычно 12/24В).
Указанная последовательность не должна нарушаться. К примеру, подключать солнечные панели в первую очередь при неподключенном аккумуляторе категорически запрещается. Такими действиями пользователь рискует «сжечь» прибор. В этом материале более подробно описана схема сборки солнечных батарей с аккумулятором.
Также для контроллеров серии PWM недопустимо подключение инвертора напряжения на клеммы нагрузки контроллера. Инвертор следует соединять непосредственно с клеммами АКБ.
Порядок подключения приборов MPPT
Общие требования по физической инсталляции для этого вида аппаратов не отличаются от предыдущих систем. Но технологическая установка зачастую несколько иная, так как контроллеры MPPT зачастую рассматриваются аппаратами более мощными.

Для контроллеров, рассчитанных под высокие уровни мощностей, на соединениях силовых цепей рекомендуется применять кабели больших сечений, оснащённые металлическими концевиками
Например, для мощных систем эти требования дополняются тем, что производители рекомендуют брать кабель для линий силовых подключений, рассчитанный на плотность тока не менее чем 4 А/мм2. То есть, например, для контроллера на ток 60 А нужен кабель для подключения к АКБ сечением не меньше 20 мм2.
Соединительные кабели обязательно оснащаются медными наконечниками, плотно обжатыми специальным инструментом. Отрицательные клеммы солнечной панели и аккумулятора необходимо оснастить переходниками с предохранителями и выключателями.
Такой подход исключает энергетические потери и обеспечивает безопасную эксплуатацию установки.

Структурная схема подключения мощного контроллера MPPT: 1 – солнечная панель; 2 – контроллер MPPT; 3 – клеммник; 4,5 – предохранители плавкие; 6 – выключатель питания контроллера; 7,8 – земляная шина
Перед подключением солнечных панелей к прибору следует убедиться, что напряжение на клеммах соответствует или меньше напряжения, которое допустимо подавать на вход контроллера.
Подключение периферии к аппарату MTTP:
- Выключатели панели и аккумулятора перевести в положение «отключено».
- Извлечь защитные предохранители на панели и аккумуляторе.
- Соединить кабелем клеммы аккумулятора с клеммами контроллера для АКБ.
- Подключить кабелем выводы солнечной панели с клеммами контроллера, обозначенными соответствующим знаком.
- Соединить кабелем клемму заземления с шиной «земли».
- Установить температурный датчик на контроллере согласно инструкции.
После этих действий необходимо вставить на место ранее извлечённый предохранитель АКБ и перевести выключатель в положение «включено». На экране контроллера появится сигнал обнаружения аккумулятора.
Далее, после непродолжительной паузы (1-2 мин), поставить на место ранее извлечённый предохранитель солнечной панели и перевести выключатель панели в положение «включено».
Заключение
Солнечные электростанции для дома решают две основные задачи:
- могут обеспечивать электроэнергией участок, который не подключен к сети. В самом простом варианте вам понадобится только панель, аккумулятор и контролер заряда, которые уже способны генерировать электроэнергию. Также возможна более сложная реализация, когда станция генерирует электричество и через инвертор передает его в розетки. В этой схеме дополнительно необходим преобразователь из 12В в 220В.
- служить инвестицией и источником дохода. В Украине существует закон о зеленом тарифе, согласно которому государство готово покупать у населения электроэнергию, выработанную на альтернативных источников энергии, по более высокому тарифу. Другими словами: каждый может установить в доме солнечную электростанцию и продавать электроэнергию государству.
Производительность станции зависит от мощности панели и коэффициента интенсивности солнца. Для южных регионов, где солнце светит долго и интенсивно, выработка панелей может быть в 4.5 — 5 раз больше номинала. Зимой коэффициент практически отсутствует.
При пасмурных днях даже летом выработка сильно падает. Поэтому целиком полагаться на солнечную энергию не стоит (особенно если у вас автономное энергообеспечение объекта) и не лишним будет иметь резервный источник, например — дизельный генератор.

Попытаемся понять подход к выбору автономной солнечной системы, какие факторы имеют большее, а какие меньшее значение.
Прежде всего, надо определить, сколько энергии вам понадобится в месяц, и, чтобы стоимость солнечной электростанции не стала фантастически высокой, по мере возможности уменьшить потребности. Затем необходимо определить, сколько солнечной энергии можно получить в той местности, где будет работать солнечная установка. Примерные данные приводятся в метеорологических справочниках, кое-какую информацию по солнечной инсоляции можно найти в Интернете. Обычно уровень солнечной инсоляции выражается в Ваттах/м2 с разбивкой по месяцам. Причём сезонные колебания могут быть очень значительными.






























